


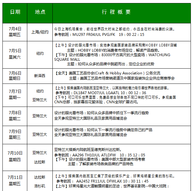
用设计的眼光看市场,针对企业不同产品定位,如何挖掘对企业有利的设计资源趋势;如何解读美国亚特兰大展会品牌当季热
卖;如何在众多品牌中触摸下一季流行风格;如何准确定位企业下一季设计方向及市场定位。首次以专业设计师不一样的视角和观点,为您的企业指点迷津,加入我们美国家庭装饰考察7月份行程吧,带您体验非一般的家装考察之旅!
行程特色:
·美国家装采购商HOBBY LOBBY的消费者市场定位,解读产品趋势;
·设计的眼光看市场:83000平方英尺的大型卖场:WATCHUNG SQUARE MALL如何从众多的品牌中脱颖而出,定位企业的优势;
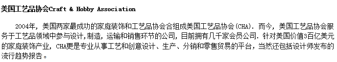
·拜访美国工艺品协会,了解美国工艺品市场及营销渠道。
·CHA协会安排商务研讨会,推荐中国工艺品供应商给美国会员。
·美国亚特兰大展会设计的眼光看市场:如何从众多品牌中抓住下一季流行趋势,如何从下一季流行趋势中确定自己的产品
·深入美国中部德克萨斯州大型家装市场考察,云集众多家装品牌。
·美国家装采购商UMA Enterprises Inc了解如何获得采购商的重视。
·美国家装采购商:Zodax分享如何了解美国采购商的需求。



























欲知更多详情,请致电工艺资源
咨询电话:0595-29017175 廖定钦


s
